Verwendet wurde dafür der Regensensor der Fa. Conrad electronic, Hirschau
Bestell-Nr. 11 52 74 - Fertiggerät im Gehäuse
Bestell-Nr. 11 52 40 - Bausatz ohne Gehäause
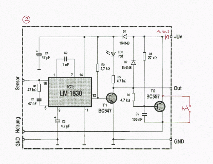
Anscheinend wurde im Dezember 2004 die Schaltung für den Regensensor geändert
- siehe Schaltplan (2), bei gleicher Bestellnummer.
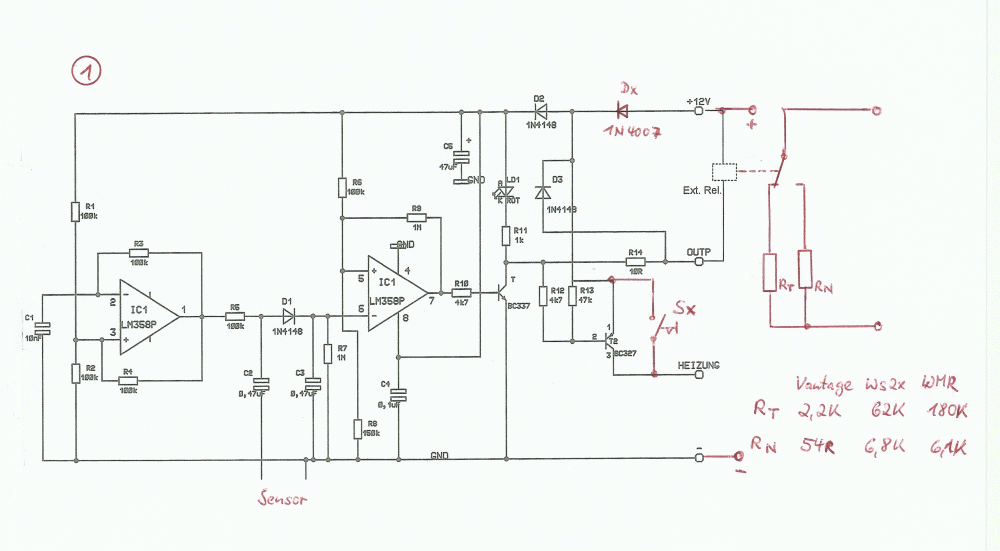
Rot eingezeichnet sind meine Änderungen
eine zusätzliche Verpolungschutzdiode
Schalter für permamente Sensorflächenbeheizung
Durch Verpolung meiner Solarbatterie-Versorgung ging mein erster Regensensor in Rauch auf.
Die vorhandene Verpolungschutzdiode ist leider falsch dimensioniert (1N4148) und an der vorhandenen Position unbrauchbar.
Meine verwendete 1A Schutzdiode (1N4007 o. ähnlich) schützt jetzt zuverläßlich.
Nach meiner Erfahrung sollte der Regensensor permanent beheizt werden (bei mir abschaltbar durch Schalter).
Besonders bei sehr kalten Temperaturen (wie z.B. in meiner Gegend) wird sonst ein Niederschlag (Schnee) nicht erkannt.
Widerstandswerte (ca. Werte) um über einen Temperatursensor die Regendauer nachzubilden:
| |
VantagePro |
WS2x00 |
WMR9x8 |
| Trocken |
2,2 KOhm |
62 KOhm |
180 KOhm |
| Nass |
54 Ohm |
6,8 KOhm |
6,1 KOhm |
Nachstehend die Schaltung meines Regendauer-Sensors.
| modifizierte Schaltung |
Bauteil-Ansicht |
 |
 |
 |
 |
Wetterstation
Bedien- und Auswertesoftware
webmaster@pc-wetterstation.de
Meine Wetterstation